Телескоп запущен в наблюдения по расписанию

20 декабря 6-м телескоп начал работу с обновленным зеркалом согласно расписанию наблюдений. Ранее работы по замене главного зеркала (ГЗ) были продлены сначала до 15 октября, а затем до фактического завершения работ по алюминированию и измерениям характеристик поверхности ГЗ. Неопределенность сроков была связана с отладкой процесса алюминирования зеркала и общим ухудшением погодных условий в зимний период. Основными этапами работы за истекший период были:

(1) серия из семи тестовых напылений с целью отладки модернизированной системы управления вакуумной установки алюминирования зеркала (ВУАЗ);

(2) алюминирование зеркала;

(3) проведение серии наблюдений для контроля качества поверхности зеркала после нанесения отражающего покрытия;

(4) коррекция разгрузок и заклона зеркала.

Тестовые напыления и алюминирование.

Для нанесения отражающего покрытия на зеркало (алюминирования) используется специальная вакуумная установка алюминирования зеркала (ВУАЗ), находящаяся в одном из помещений подкупольного пространства башни БТА. Коллектив СЭК БТА под руководством Г.В. Якопова уже продолжительное время занимается поэтапной модернизацией установки с целью улучшения качества алюминирования. За несколько лет был выполнен большой объем работ:

В 2018 году перед коллективом СЭК стояла задача отладки обновленной системы - подбор параметров системы управления для исключения образования капель во время испарения материала. С этой целью было проведено семь тестовых напылений. Каждое напыление включало очистку камеры, установку испарителя, откачку, проведение эксперимента и оценку результатов, продолжительность каждого цикла занимала по времени несколько дней.

Работы по подготовке ВУАЗ к алюминированию в 2018 году были осложнены долгим отсутствием финансирования, в результате чего тестовые работы не удалось начать заранее, в летний период, а также не получилось пригласить специалистов-разработчиков обновленной системы управления ВУАЗ. Тем не менее, коллектив СЭК справился с проведением экспериментов самостоятельно и вполне успешно.

После завершения серии экспериментов зеркало в оправе было демонтировано с трубы телескопа, проведена тщательная очистка его поверхности и собственно нанесение отражающего покрытия, после чего оправа с зеркалом была установлена обратно на телескоп (рис. 1).

Итог многолетней работы - лучшее за всю историю САО РАН отражающее покрытие главного зеркала.




Рис.1. Зеркало после алюминирования.


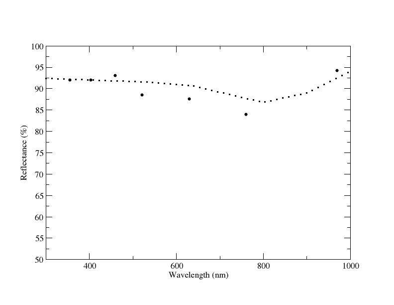
Образцы-свидетели (тестовые образцы, размещаемые внутри вакуумной камеры вместе с ГЗ во время процесса алюминирования) были исследованы на спектрофотометре Cary 300 в НИИ НПО «ЛУЧ» (г. Подольск Московской обл.) в начале декабря 2018. Результат представлен на рис. 2. Необходимо отметить не только близкий к максимально возможному коэффициент отражения, но и воспроизводимость кривых отражения четырех образцов-свидетелей, симметрично расположенных по внешней образующей зеркала. Такой результат свидетельствует о высокой однородности покрытия по всей площади ГЗ. Результаты также подтверждаются измерениями на рефлектометре CT-7 (САО РАН, Н.В.Борисов) в семи спектральных полосах (рис. 3).


Рис.2. Результаты измерения коэффициента отражения образцов-свидетелей на НПО «Луч».

Рис.3. Результаты измерения коэффициента отражения на рефлектометре CT-7 (САО РАН, Н.В.Борисов). Пунктирная линия – максимальный коэффициент отражения (алюминий), точки – измерения.


Запуск телескопа в эксплуатацию на зимний период

15 ноября была начата серия наблюдений для проверки характеристик поверхности после нанесения отражающего покрытия ГЗ. Улучшения по сравнению с результатами, полученными летом на неалюминированном зеркале, не произошло. В целом, можно выделить три основных проблемы.

Для запуска телескопа в наблюдения после алюминирования в течение ноября-декабря проведены следующие работы.

(1) Диафрагмирован внешний край зеркала, обладающий наиболее значительными деформациями поверхности и вносящий наибольший вклад в рассеянный свет.

(2) Разгрузки зеркала выставлены в положение «после первой итерации» - в этом положении достигается наиболее существенное улучшение формы поверхности при относительно небольшом воздействии на разгрузки (дополнительные усилия до 16 кг), одновременно сводятся до минимума эффекты неразгруженности зеркала (рис.5).

Рис.5. Изменения волнового фронта после первой итерации регулировки разгрузок.

(3) Измерено положение аберрационного центра и проведен заклон ГЗ для совмещения положения аберрационного центра с центром поворотного стола первичного фокуса. Затем проведены контрольные измерения (рис. 6). Такая операция уже проводилась летом на неалюминированном зеркале, однако оказалось, что регулировка разгрузок привела к значительному смещению аберрационного центра.

Рис.6. Положение центра аберраций (направления отмечены стрелками) относительно центра поворотного стола (крестик).


(4) Проведена оценка положения пучка в фокусе Нэсмит-2 (на коллиматоре ОЗСП). Отмечается отклонение пучка от центра коллиматора на величину порядка 1 см, однако точная юстировка оптической схемы Н-2 в настоящий период нецелесообразна.

(5) Проведена серия наблюдений для аттестации поверхности зеркала - теневые снимки, гартманограммы, измерения с датчиком Шака-Гартмана - и настроена система коррекции наведения (СКН) телескопа.

Таким образом, обсерватория к настоящему моменту успешно выполнила все необходимые процедуры по установке обновленного зеркала и измерению характеристик его поверхности. Одновременно приходится констатировать, что качество поверхности неудовлетворительно. Основной причиной этого является значительная неоднородность стекла заготовки, которая привела к появлению неучтенных эффектов при контроле в ленте во время переполировки зеркала, и вследствие этого - к значительным отклонениям поверхности от параболоида после установки в штатную оправу.

В течение зимнего и весеннего периода на телескопе будут проводиться наблюдения согласно расписанию, работа зеркала будет проверена в режиме наблюдений с научным оборудованием. Для составления научно-технического отчета по аттестации ГЗ создана комиссия (Д.О. Кудрявцев - председатель, члены комиссии В.Л. Афанасьев, Н.В. Борисов, Э.В. Емельянов, Ю.М. Маметьев, М.В. Юшкин, Г.В. Якопов), которая должна подготовить необходимые документы к 1 марта 2019 года. Дальнейшая судьба обновленного зеркала в настоящий момент не определена, возможные варианты обсуждаются.

Зам. директора по научной работе Д.О. Кудрявцев по материалам рабочей группы по аттестации ГЗ.

Остановка телескопа продлена до 15 октября 2018 года

Остановка телескопа продлена до 15 октября 2018 года. Ранее планировалось, что наблюдения начнутся 1-го сентября.

Установка и первичная регулировка разгрузочных механизмов с учетом изменения положения центра тяжести зеркала была закончена в начале июля, геометрический центр зеркала был совмещен с центром кабины первичного фокуса, 9 июля телескоп получил первые снимки. На протяжении последующей недели проводились тестовые наблюдения - получение прямых снимков, исследования поверхности с помощью "ножа Фуко", теневых снимков, гартманограмм и датчика волнового форонта Шака-Гартмана.

Первым шагом по юстировке телескопа после получения прямых снимков стало совмещение визирной оси зеркала, положение которой определяется по картине аберраций на краю поля зрения, с центром поворотного стола в кабине первичного фокуса. С этой целью был выполнен небольшой заклон зеркала и проведена новая серия наблюдений, показавшая удовлетворительный результат. Также выполнена оценка наблюдаемых отклонений светового пучка при наблюдениях в фокусе Нэсмит-2, где расположены спектрографы высокого разрешения БТА. В целом отклонения невелики, хотя требуется некоторая юстировка оптической схемы фокусов Нэсмита.

Результаты первых наблюдений показали, что поверхность требует коррекции с помощью дальнейшей регулировки разгрузочных механизмов. Такая ситуация была ожидаема и обусловлена методикой заводского контроля поверхности зеркала в ленте. Неожиданностью для нас явились большая величина необходимых коррекций и существенные отклонения поверхности от идеальной - крупные кольцевые структуры и завалы края. Хотя в абсолютном выражении речь идет о долях микрона, коррекция таких величин на большой площади достаточно сложна с технической точки зрения.

К середине августа удалось согласовать результаты измерений с датчиком Шака-Гартмана с наблюдениями теневой картины, после чего стал возможен расчет величины коррекционных усилий на разгрузках. Коррекция происходила итерационным методом, когда при каждой итерации устраняются поэтапно обнаруженные крупномасштабные отклонения. Первая итерация была проведена 23 августа. К концу сентября проведено пять итераций, каждая из которых включала в себя наблюдения на телескопе для получения картины отклонений волнового фронта с помощью датчика Шака-Гартмана, расчет величины необходимых коррекций (выполнялся специалистами АО ЛЗОС) и корректировку разгрузок. Один цикл требовал около недели при благоприятных погодных условиях.

В то же время в течение июля-августа шли работы по установке датчиков температуры и организации системы температурного контроля зеркала. В настоящий момент температурные карты зеркала в режиме реального времени доступны по адресам:

На совместном совещании специалистов САО и ЛЗОС 12 сентября констатировано, что для доведения формы поверхности до необходимых точностей имеющегося хода регулировки разгрузок недостаточно. Также обозначилась проблема неразгруженности зеркала - изменения поверхности с помощью разгрузок носят характер упругой деформации, при изменении положения трубы телескопа разгрузки в силу своего устройства оказывают меньшее усилие, и зеркало начинает менять форму, стремясь вернуться (в пределе) к исходной поверхности.

К настоящему моменту коррекция формы поверхности зеркала в целом завершена. По данным наблюдений с датчиком Шака-Гартмана 80% света собирается в кружке диаметром 0.6 угловых секунд, что лучше типичных атмосферных условий в обсерватории. Также наблюдается большой рассеянный свет. В октябре планируется выполнить алюминирование зеркала и запустить телескоп в наблюдения на зимний период. Ведется обсуждение вариантов дальнейших действий.

Перенос обновленного главного зеркала в башню БТА

18 мая выполнен перенос обновленного главного зеркала в подкупольное пространство башни БТА. До этого в первой половине мая проводился демонтаж разгрузок старого зеркала, а 16 мая оно было снято с телескопа. В течение дня 17 мая велись подготовительные работы - в частности, старое зеркало было вымыто в специальном моечном помещении и подготовлено для переноса в контейнер, расположенный снаружи башни.

Под руководством двух опытнейших сотрудников САО - ведущих инженеров cлужбы эксплуатации БТА (СЭК БТА) Ю.М. Маметьева и А.М. Притыченко была выполнена сложнейшая работа по перемещению зеркал. Работы начались в 7 часов утра, с тем чтобы по возможности максимально использовать благоприятное "погодное окно" в типичный для нашей местности сезон дождей. Cтарое зеркало, проработавшее на телескопе почти 40 лет, через забрало башни было выгружено в контейнер, а обновленное зеркало перемещено в подкупольное пространство, установлено на оправу и совмещено с центрирующим стаканом, вся процедура заняла около 9 часов. Установку зеркала в заданное положение на оправе удалось выполнить с первого приема. Вес зеркал превышает 40 тонн, операция по переносу проводилась с помощью крана грузоподъемностью 100 тонн, способного передвигаться над башней телескопа по специальным рельсовым путям. Основная часть времени была потрачена на то, чтобы максимально аккуратно и безопасно поднять и установить очень массивные стеклянные зеркала в заданное положение. Перенос был выполнен в "открытом виде", т.е. зеркала переносились без контейнеров, что позволило сэкономить общее время, необходимое на выполнение погрузочных работ.

Кран уже использовался перед транспортировкой зеркала в Лыткарино в 2007 г. и после его прибытия в обсерваторию в феврале этого года, однако тогда нужно было поднимать зеркало лишь на небольшую высоту для перемещения с платформы автомобиля. Перенос же в башню телескопа, как собственно и весь процесс замены зеркал, последний раз проводился в 1979 г. В отличие от прошлых лет, сейчас кабина машиниста была оборудована не только двусторонней связью, но и видеоизображением из подкупольного пространства.

Вот что рассказал научный руководитель САО, первый вице-президент РАН Юрий Юрьевич Балега, который был директором обсерватории с 1993 по 2015 годы и является инициатором и организатором работ по реконструкции зеркала: "В 2003 году возникла идея заменить 6-метровое зеркало БТА на 8-метровое. В цеху, на заводе Schott в г. Майнце (Германия) хранилась отлитая заготовка - копия зеркал телескопов VLT (Very Large Telescope). Я выезжал в Майнц для переговоров несколько раз. Стоимость работ по замене оценивалась в 6 млн евро. Мало того, что 8-метровое зеркало гораздо больше 6-метрового, но у него еще более короткий фокус, поэтому требовалось изменить всю конструкцию телескопа БТА.

В 2006 году на совещании, в котором кроме меня участвовали президент РАН Ю.С. Осипов, академик А.А. Боярчук и академик А.Ф. Андреев, в то время исполнявший обязанности академика-секретаря Отделения общей физики и астрономии РАН, было принято решение о переполировке запасного зеркала БТА. В бюджете РФ отдельной строкой была выделена сумма в 159 млн рублей. Зеркало было доставлено на завод в Лыткарино в 2007 году. Но, к сожалению, бюджет подвергся секвестрованию, и сумма уменьшилась до 90 млн рублей. Из-за недостатка финансирования работы на ЛЗОСе растянулись на 10 лет. На последней стадии реконструкции Федеральное агентство научных организаций (ФАНО) выделило средства для завершения работы двумя траншами по 50 млн рублей.

Проблема главного зеркала, находившегося в работе с 1979 года, заключалась в том, что значительная часть его поверхности, до 40%, была повреждена вследствие многократных алюминирований. Эти поврежденные области зеркала рассеивали свет в стороны, а не концентрировали его в фокусе. Качество старого зеркала, которое было установлено на телескопе в 1975 году и использовалось до 1979 года, было крайне низким вследствие того, что при обработке в 70-е годы полировальный станок делал на нем впадины большого размера вокруг пузырей, вскрывшихся при формировании поверхности. Четыре первых года работы мы были вынуждены закрывать эти участки непрозрачными темными экранами. Затем, в 1979 году, в САО поступило второе зеркало.

На заводе было принято решение срезать с рабочей поверхности зеркала верхний слой стекла толщиной 8 мм. Это позволило удалить зоны больших воздушных пузырей. Затем начался процесс формообразования "параболы вращения" и полировка. Контроль формы поверхности велся в цеху с помощью специального интерферометра. Для этого зеркало ставили в вертикальное положение, и на горизонтальном участке оптической трассы выполнялся контроль. Шероховатость поверхности зеркала была доведена до 15-20 нанометров. Это соответствует качеству поверхностей лучших зеркал мира. Но остается проблема общей формы зеркала. Она может быть решена только после его установки на телескопе. Для этого телескоп с новым зеркалом будет наводиться на точечный источник света - звезду - и по картинкам, получаемым с помощью датчика волнового фронта Шака-Гартмана, определяется отклонение поверхности от заданной формы. Механизмы разгрузки, на которых лежит зеркало, каждый раз будут регулироваться по этим картинкам. Процесс юстировки и формирования поверхности зеркала может занять несколько месяцев.

Новое зеркало обеспечит снижение рассеянного цветового фона в изображениях звезд и галактик. Для астрономов это означает выигрыш в проницающей силе телескопа примерно на 0.5-1 звездную величину. Ученые смогут заглянуть в глубины Вселенной на расстояние в два раза больше, чем со старым зеркалом."

Следующий этап работ предусматривает регулировку разгрузок зеркала под новый вес (в результате переполировки зеркало стало легче на 800 килограмм) и их установку в специальные отверстия в нижней части зеркала. Регулировка разгрузок - очень непростая задача: на регулировку трех штук уходит целый рабочий день, а всего их шестьдесят. Механизм разгрузок предназначен для восприятия части веса главного зеркала (1/60 веса, или около 700 кг). Каждый механизм совмещает торцевую и радиальную разгрузки, которые передают усилие на зеркало, меняющееся в зависимости от положения трубы телескопа. Установку разгрузок планируется закончить во второй половине июня.

Фото: Филипова Е.Э., Шолухова О.Н., Оборина Н.А.

Начало работ по замене главного зеркала БТА

3 мая 2018 г. стартовал завершающий этап проекта по замене зеркала 6-м телескопа - установка обновленного зеркала на БТА.

Напомним, что идея замены зеркала родилась в 2004 г., когда выяснилось, что качество поверхности работающего зеркала (эксплуатируется с 1979 г.) ухудшается с течением времени из-за периодических процедур нанесения нового отражающего покрытия, которые выполняются в среднем раз в 5 лет. Тогда было решено модернизировать первое зеркало телескопа, которое работало с 1975 по 1979 гг., но из-за ряда дефектов было заменено и затем длительное время хранилось в специальном контейнере около башни БТА. Экспертные оценки показали, что с использованием современного оборудования верхний слой зеркала может быть снят, поверхность переполирована, и обновленное первое зеркало БТА не только достигнет необходимых рабочих характеристик, но и может превзойти по качеству ныне работающее. Работы по проекту были начаты в 2007 г., когда зеркало было транспортировано на Лыткаринский завод оптического стекла (https://www.sao.ru/hq/sekbta/GZ_1/GZ_1.html). 14 февраля этого года обновленное зеркало вернулось в обсерваторию (https://www.sao.ru/Doc-k8/Events/2018/Mirror/index.php). Работы по его установке были запланированы на начало мая, т.к. процедура может проводиться только в летнее время при благоприятных температурных условиях.

Несмотря на идентичность первого и второго зеркал и простоту фразы "заменить зеркало", процедура установки далека по своей сложности от простой замены одной детали на другую. Работы потребуют демонтажа нынешнего зеркала, его выгрузки и загрузки обновленного зеркала через забрало башни БТА, перенастройки 60 механических разгрузок, на которых зеркало покоится в оправе, нанесения отражающего покрытия с помощью специальной вакуумной установки, находящейся в башне БТА, высокоточных измерений качества поверхности, точной юстировки зеркала и телескопа, а также перенастройки его механических узлов, т.к. вес и фокусное расстояние обновленного зеркала несколько изменились за счет снятия верхнего слоя. Во многом судьба всего проекта будет зависеть от успешного выполнения вышеперечисленных задач, т.к. несмотря на расчеты, многочисленные измерения и контроль поверхности в цеху завода, финальный результат можно будет увидеть только после выхода телескопа на небо.

Работы будут продолжаться в течение всего лета. Основные операции выполняются силами сотрудников службы эксплуатации БТА с привлечением специалистов Лыткаринского завода оптического стекла. В настоящее время проводится демонтаж разгрузок из оправы зеркала. Выгрузка старого и загрузка обновленного зеркала БТА в подкупольное пространство башни запланированы на вторую половину мая, точная дата будет уточняться в зависимости от хода работ и погодных условий.

На фото: демонтаж разгрузки главного зеркала БТА.


Фотохроника СЭК БТА (https://www.sao.ru/hq/sekbta/Sobytija/ZamenaGZ/zamenaGZ.html)